
1、行业简介
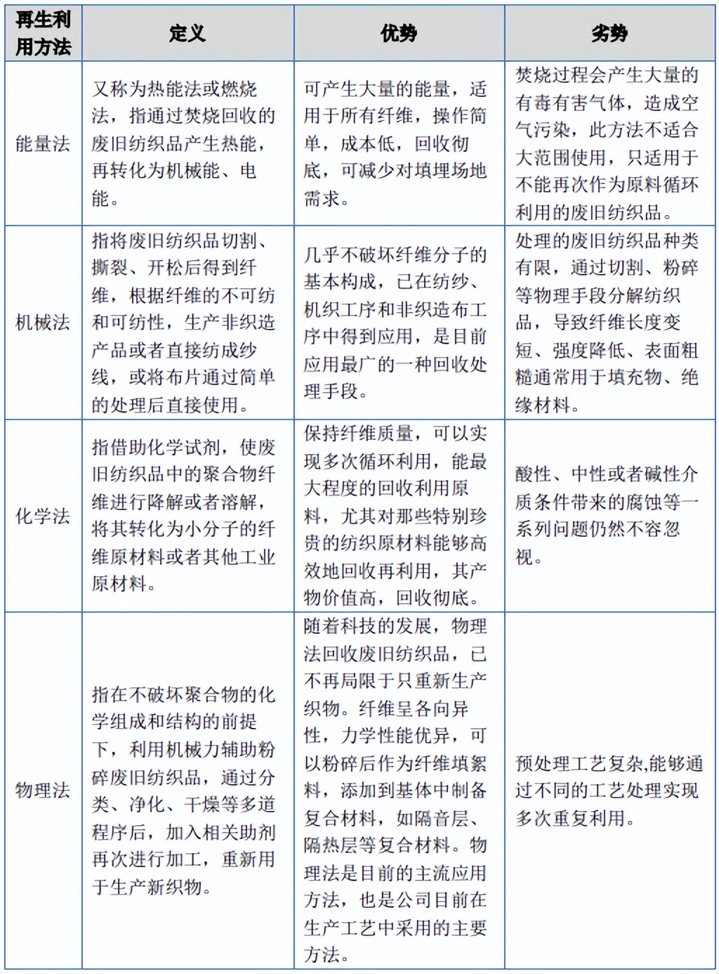
废旧纺织品循环利用是指以废旧纺织品为原料,加工后制成复合再生纤维,并根据再生纤维的特性进行应用。我国每年产生大量废旧、废弃纺织品,其循环利用的产品可广泛应用于服装、家电、汽车、建筑保温、物流、医疗卫生等众多行业领域,既可以有效补充我国纺织工业原材料,又可以缓解资源环境压力。废旧纺织品循环利用的再生利用方法可分为能量法、机械法、化学法以及物理法四类。

废旧纺织品循环利用对节约资源、保护环境、助力实现“双碳”目标具有重要意义,是缓解资源环境约束的重要措施,是健全绿色低碳循环发展经济体系的关键环节。党的二十大报告提出“加快发展方式绿色转型,实施全面节约战略,推进各类资源节约集约利用,加快构建废弃物循环利用体系”。
国家发展改革委、商务部、工业和信息化部联合印发的《关于加快推进废旧纺织品循环利用的实施意见》(发改环资〔2022〕526 号)明确提出,到 2025 年,废旧纺织品循环利用体系初步建立,循环利用能力大幅提升,废旧纺织品循环利用率达到 25%,废旧纺织品再生纤维产量达到 200 万吨。到 2030 年,建成较为完善的废旧纺织品循环利用体系,生产者和消费者循环利用意识明显提高,高值化利用途径不断扩展,产业发展水平显著提升,废旧纺织品循环利用率达到 30%,废旧纺织品再生纤维产量达到 300 万吨。
2、行业发展态势
国内废旧纺织品回收量与价值量
我国是全球最大的服装消费市场,也是全球最大纺织品服装生产国和出口国,现已成为全球最大的废旧纺织品国,废旧纺织品回收利用产业呈现快速发展势头。废旧纺织品回收利用对节约资源、减污降碳具有重要意义,能有效补充纺织工业原材料供应,促进纺织行业绿色低碳循环发展。2020-2024 年我国废旧纺织品回收量情况如下图所示。
随着回收和再生利用能力的提升,从 2020 年至 2024 年,我国废旧纺织品的产生量与利用量整体上均呈递增的发展趋势。根据中国再生资源协会统计数据,2020-2024 年,我国废旧纺织品回收量由 430 万吨增长至 515 万吨,2020-2024 年我国废旧纺织品回收量的复合增长率为 4.61%,相较于其他发达国家,我国废旧纺织品利用率仍有较大的提升空间。根据中国再生资源协会出具的《中国再生资源行业发展报告》,2024 年废旧纺织品回收价值约为 20.6 亿元,同比增长 7.3%。
废旧纺织品循环利用行业发展特点
循环经济以资源的高效利用和循环利用为核心,将物质流动方式由传统的“资源—产品—废弃物”单程式模式,转变为“资源—产品—消费—再生资源”闭合循环模式。通过在生产和服务过程中贯彻“减量化、再使用、资源化”的原则,实现资源利用的最大化和废弃物排放的最小化。废旧纺织品循环利用的闭环模式可实现纺织产品利用的最大化,通过开发高附加值循环利用产品,建设再生产品价值链,进一步完善废旧纺织品资源化利用商业模式。
废旧纺织品循环利用行业过去的应用领域呈现低值化特点,主要为降低成本并对终端产品进行同功能替代。随着废旧纺织行业建立健全绿色低碳循环发展产业体系,其发展越来越注重节能减排,实现可持续发展。
区别于其他汽车零部件生产商,公司为整车厂商提供了绿色低碳转型的解决方案,通过技术创新用循环再生材料替代石油基材料,实现了车用纺织品纤维到纤维资源综合利用的闭环模式。作为纺织行业产业用纺织品生产企业,使用循环再利用材料生产汽车内饰件,不仅为整车厂商提供更环保低碳的产品,为汽车产业资源循环利用提供了创新模式,也为行业内提供了碳减排的新路径和新方案。
废旧纺织品循环利用应用领域分析
废旧纺织品回收后经过再加工,可以制成复合材料、保温材料、消音降噪材料和再生纤维等。再生纤维产品具有多孔的疏松结构、良好的可加工性、材料轻薄等特点。无纺材料内部具有无数孔隙,存留有大量不易流动的空气。
当声波传播到材料表面时,声波产生振动引起材料内部空隙以及纤维孔隙内空气运动,空气衰减高频声波的作用可使部分声能转化为热能从而使声波衰减。此外,无纺材料内部只能以固定方式与周围环境进行热交换,引起热能损失较小,使得无纺材料具有较好的隔热性能。
Ⅰ、汽车内饰件
传统汽车前围隔音垫材质主要采用化工原料发泡,相关工艺生产时将产生污水、危废等环境污染物。以废旧纺织品为基本原材料,使用废纺循环再利用的方法生产出的隔音隔热内饰件系列产品,能够实现节能减排的前提下,产品性能也可以有效隔绝发动机噪音、轮胎与道路摩擦引起的噪音、车速过快时与气流产生的噪音等,同时还能起到很好的隔绝温度效果,可以有效地阻挡发动机与电机工作时产生的热量,更好地保护发动机舱盖的表面不会快速老化。
Ⅱ、空调隔音隔热件
空调在运行过程中,压缩机等组件不断做功会产生噪音,在空调部件外围包裹隔音垫可以很好地降低噪音强度,能明显改善居住区域的声学环境。
近年来,我国家用空调市场需求仍维持高位,市场规模长期相对稳定。根据产业在线数据,我国家用空调产销量在 2020 年至 2024 年保持在 1.4 亿台以上水平,2024 年家用空调产量为 2.02 亿台,同比增长 19.50%,家用空调销量为 2.01 亿台,同比增长 17.84%。市场韧性较强且呈稳定增长趋势。
Ⅲ、其他行业
废旧纺织品除了作为织物本身的用途外,经过加工处理还能作为再生纤维材料使用,使用再生纤维制成的循环再利用的产品形式多样,如滤网、防水材料、复合材料、包装材料,纱线及纺织原料、无纺布、建筑材料、农用大棚保温被、工业再生托盘等。废旧纺织品循环利用产品在建筑、环保、农业、交通、物流等行业也具有广泛的应用。
3、行业技术水平及特点
国内废旧纺织品循环利用再生技术起始于上世纪末,最初的研发和应用主要侧重于纺织品的简单再生利用,如纤维回收和再利用。将废旧纺织品作为原材料,通过初步处理后再制成新的纺织品,实现了资源的再利用,但由于技术水平和环保意识的限制,再生产品的质量和环保性能相对较差。
近年来,国内废旧纺织品再生技术迎来了快速发展,再生技术逐渐从简单再生向深度再生转变,从单一纤维回收向多功能性再生纤维制备发展。通过自主研发,同时引进国外先进技术和设备,国内废旧纺织品循环利用行业逐渐形成了较为完善的再生体系,涵盖了废旧纺织品回收、纺织品深度加工、功能性再生纤维制备到汽车内饰件、空调隔音件、建筑材料和防水材料等终端产品生产等完整产业链。随着数字化、智能化技术的不断发展,废旧纺织品的再生利用也呈现出更加高效、环保、智能化的趋势。随着技术的不断创新和应用,为废旧纺织品的循环利用提供了更加广阔的发展前景。
4、行业技术发展趋势
物理法和化学法的融合
物理法污染排放少,对环境负面影响最低,但物理法每次回收都会损失一定的特性粘度,基本以单向降解利用为主,无法实现完全闭环回收利用。化学法能够实现闭式循环,但相比于物理法,其能耗高、技术复杂,平均生产成本显著高于物理法。目前行业技术正在向融合的方向发展,在物理法的基础上加入化学成分提升产品品质,通过在生产中除去杂质提升原料粘度,显著降低了物理法中原料特性粘度的损失。
智能化
智能化技术的应用是提升废旧纺织品再生过程自动化程度的关键。随着智能制造技术的不断发展,引入智能化技术,如自动化生产线、智能控制系统等,可大幅提高生产效率和产品质量。通过智能化技术实现生产过程的实时监控和数据分析,可及时发现并解决生产中的问题,提高生产稳定性。智能化技术的应用还可减少人工干预,降低人力成本,提高企业盈利能力。
工艺技术的环保化
废旧纺织品循环再利用技术的使用过程中存在环保处理及成本问题。再生过程中产生的废弃物和废气等需要进行环保处理,以减少对环境的影响;再生技术的使用成本较高,包括设备投入、能源消耗、人工费用等。废旧纺织品再生技术的发展正在将环保问题作为重点突破的方向之一,需要不断进行技术创新,减少污染物的排放,提高生产效率,降耗,提高再生技术的经济效益和社会效益。
更多行业研究分析请参考思瀚产业研究院官网,同时思瀚产业研究院亦提供行研报告、可研报告(立项审批备案、银行贷款、投资决策、集团上会)、产业规划、园区规划、商业计划书(股权融资、招商合资、内部决策)、专项调研、建筑设计、境外投资报告等相关咨询服务方案。